赢在执行管理咨询
 
服务热线
133 3282 3516

您的位置:首页>执行式内训事业部

企业文化建设培训项目
发布者:赢在执行  发布时间:[2023/3/8 15:39:01]

赢在执行公司的企业文化
我们的愿景:组织文化管理领先者
我们的使命:致力于通过组织文化管理,塑造组织的个性、精神和灵魂,铸就组织信仰。这是我们的使命
我们所做的一切都反映了这一使命以及兑现该使命的价值
作为一个公司和个人,我们认同如下价值观:


● 正直诚信--------------
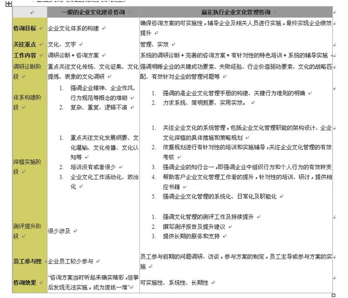
导入企业文化管理培训的价值:
清晰组织的关键成功要素(KSF),清晰行业价值驱动要素
清晰、明确组织的核心价值体系即企业文化体系
在组织内部形成共同的信仰,并指导统一的行动  
基于统一的核心价值体系,塑造组织的品牌信仰,整合企业无形资产
基于统一的核心价值体系,完善组织的基本政策与制度
有效提升组织运营协同效率,实现组织的可持续发展
导入企业文化管理培训图表:

 

◆导入企业文化管理培训流程:

 

◆导入企业文化管理培训工具:
●企业文化定义
●企业文化管理架构
●企业文化管理路径
●企业文化建立方法
●竞争性价值框架模型
●企业文化与战略关系模型
●企业文化与制度规范关系模型
◆企业文化定义:赢在执行认为:社会、企业、职员共享的、认同的、能现的价值理念并予以指导实践工作的精神意识、形态。

 

◆企业文化管理架构:
(1)正如“管理,既是科学,又是艺术”一样,企业文化管理既是科学,又是艺术。
(2)企业文化管理首先强调思想、意识、信念的高度统一,也就是说企业内部环境及外部环境都要就企业管理的基本思想、意识和信念等问题尽可能达成高度统一;其次,一个组织的管理思想、意识和信念等要与组织行为及组织成员行为尽可能高度一致,也就是知行合一。
(3)本架构属赢在执行公司版权所

 

◆企业文化管理路径:
(1)企业文化管理路径首先阐明的是一个组织的一切管理价值与行动的终极来源是基本假设,即一个组织潜意识的、视为理所当然的一些深层次假定。
(2)企业文化管理过程包括两个重要阶段,一是找出组织的深层次基本假设,并由此清晰组织的文化,我们称之为文化构建;二是将清晰的组织文化落实到组织行为和个人行为,产生管理实效,我们称之为文化深植。
(3)企业文化管理的核心内容是愿景管理、控制力管理、执行力管理凝固企业核心价值观。为止,企业须系统地对员工的工作行为动作进行稽核,二者的有机结合形成完整的企业文化管理。
(4)本模型属赢在执行公司版权所有。

 

◆企业文化建立方法:
企业文化的建立不是从人的思想入手,而是从人所做的事及行为动作的稽核来建立,而稽核是由专职稽核、相互稽核、到自我稽核的一个必经过程。-

◆企业文化与战略关系模型:
(1) 企业文化中的两个核心元素――使命和愿景决定了企业战略,引领和决定着企业的战略方向。企业的战略决策背后的依据常常就是企业的价值信仰。我们都知道,战 略的制定最终是一个选择的过程,其由公司的管理层及其相关人员依据内部的、外部的因素作出最后的选择。而这些作出选择的主体必然带着公司的文化倾向、价值 取向,也就是说,长远来看,企业文化决定了公司战略。正如我们所知道的那样,任何一个公司在做战略的时候,首先都会搬出这个公司的愿景和使命。
(2) 再有,企业战略执行所依赖的核心能力或核心竞争力往往就蕴藏在企业员工日常的行为习惯中。企业文化决定了大家的行为习惯,也就必然决定了企业战略执行的效果
(3) 当然,对于企业的某一发展阶段而言,一旦企业战略发生转移,企业文化反过来又必须进行适度的变革或者提升以支撑和匹配企业战略。
(4) 本模型属赢在执行公司版权所有。 

 

◆企业文化与制度规范关系模型: 
(1)在企业内部,思想、理念、价值取向通过两种方式决 定组织行为和个人行为,一是直接定义组织行为和个人行为的对错,二是通过制度、流程、规范、标准等决定组织行为和个人行为。所以在组织内部,制度规范(包 括标准、流程等)应充分反映群体认同的理念和价值取向,否则,难以转化为全员共同遵循的文化。
(2)组织过去成功的思路和行为经验,是形成制度的重要思想源泉。
(3)本模型属赢在执行公司版权所有。

◆经典培训证言:

“赢在执行人力资源管理流程化的培训价值,首要是完成了管理过程的规范,如果是五花八门,那管理结果就让人担心了。铁打的营盘流水的兵,这就是我们公司所追求的”。
    人力资源作为制造企业最佳经营管理平台的一个培训应用,包括人事管理、劳动合同管理、薪资管理、福利管理、考勤管理、个人计件、集体计件、绩效管理、 招聘管理、培训管理、宿舍管理、自助应用等。这些应用既可以根据企业HR信息化改进目标的层次而分开部署,也可以为实现某个改进目标而多流程协同部署,并 可于赢在执行的“系统管理控制法”协同工作,充分体现企业管理系统化、流程化对于企业管理改进的价值。

 
 
 
执行式企业内训事业部

品牌营销事业部

精益生产事业部
战略策划管理培训项目
市场营销拓展培训项目
客户关系管理培训项目
流程再造管理培训项目
组织结构管理培训项目
大生产效益链培训项目
大供应链管理培训项目
财务基础管理培训项目
全面成本管理培训项目
企业文化建设培训项目
工业品行业咨询
快消品行业咨询
农资农化行业咨询
美容美发业咨询
酒店餐饮业咨询
家居建材行业咨询
品牌连锁行业咨询
食品行业咨询
地产行业咨询
产品策划与招商咨询
机器设备行业
五金制造行业
家具制造行业
铝材制造行业
电器制造行业
金属冶金行业
摩托车配件行业
电子科技行业
食品行业
灯饰照明行业
联系我们

地址:中国广东广州南站敏捷时空商务中心
咨询电话:020-3463 7996
E-mail:sunyaowa@163.com
QQ:931694601

全国服务热线
133 3282 3516
微信服务号:Yingzaizhixingguanli
广州分公司总经理:189 2753 2617
湖南分公司总经理:187 7447 8408
广西分公司总经理:189 2753 2612
扫描二维码
版权所有© 广州市赢执企业管理咨询有限公司 2020   粤ICP备20020628号   
在线咨询
返回顶部